"Warped Plywood", or "How to Build an Instrument Service Pad From Scrap", Part 1

The impetus for this article came about from a scrap piece of shag carpet that I'd collected and the happenstance of some pieces of plywood that were slightly bent but that were workable and that came my way in the past 30 days or so.

"Huh?", is what I hear you saying in your head right now.

Let's take a step back. In the process of building a business that mostly centers around renting out older tube amps, it follows that we also work on our own personal electric instruments. At the end of the day, we don't just love heavy music, we love playing it.

Diagram on how Plywood is made
Diagram on how plies in plywood should be arranged
Demostration of Bowing in Plywood
Additional Links: 

Firefox Blocking Twitter Feed

People (mostly us!) have been having a problem with Firefox blocking the Twitter feed on various websites (OURS!) that aren't "Twitter". We ran into a similar problem ourselves. This has to do with the tracking protection feature that's been updated on Firefox. It took some digging but we've figured out how to re-enable the twitter feed if you're using Firefox and have Tracking Protection enabled. You can either take this to heart, or not but we're not tracking you, so please feel free to disable Tracking Protection from this site.

Firefox Disabled Twitter Feed
Additional Links: 

Legendary Amps: The Deacy

Every once in a while something comes along - something strange and beautiful - something unexpected. "The Deacy" is just such an amplifier. Now, as you well know, this site is about vacuum-tube or "valve" (as the Brits say it) amplifiers. We love everything tube. We love the sound, we love feel, we love the interactivity and we love the loudness. We also love the renaissance that's occurring with both vacuum tube amps and older style out-of-manufacture pedals where the older schematics and parts are being rediscovered and re-purposed into new, and powerful, heavy music.

As we understand the story, it happened in London. It was 1972 and Queen was just coming together as a band. One night, while walking home from rehearsal carrying his bass, John Deacon walked by a "skip" (in the U.S. we would call this a dumpster) and something brightly colored (coloured?) caught John's eye. In that moment, John's curiosity got the better of him. He paused for a bit, perhaps excited about future possibilities, and went rummaging about in that skip. He found that the bright colored bits were connected to an unidentified circuit board with all the parts still on it.

This is where the pedigree of the Deacy is wonderfully esoteric. The electronics come from a country that no longer exists: Southern Rhodesia.

The parts that John had scrounged that night came from a radio built and manufactured in Southern Rhodesia in Africa. Today that country is called Zimbabwe. In the post-colonial era, Britain still had ties and influence in Southern Rhodesia. In fact, Southern Rhodesia remained a self-governed colony of Britain until 1980 when the last vestiges of British rule were thrown off and Southern Rhodesia became Zimbabwe.

Image of John Deacon Brian May Deacy Amp
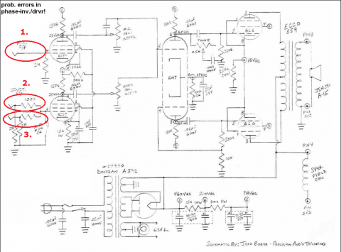
Schematic 1 for Deacy Amp

Matching JFETs for Modulation Effects

So we've been doing a lot of work to put information into the wiki here on the site. We've completed the catalog of all the pedals we have. This doesn't include just the brand-name already-assembled pedals by larger manufacturers. We actually also undertook a lot of work scanning different websites and companies that offer more than just the run-of-the-mill pedals and found ourselves drawn into kit pedals and pcb-only pedals. Now, of course this site is about tube amps, and tube amps alone, while they take us to the promised land of heavy music, they won't alone keep it interesting.

Rullywow JFET tester boards
Additional Links: 

Carvin Amplifiers: Going Out of Business

Carvin Audio is shutting down.

Wow. As of now, they've already sold out of their most popular model amps...

...The competitive pressures in the amplifier business are enormous right now - and they don't show that they're going to be abating anytime soon. Despite massively increased competition domestically, the relatively-new advent of tube amps from China and other low-wage nations, it still seems like more people are getting into the "I'm gonna build tube amps" business...

X100B.  Carvin Audio is Going Out of Business.  No More USA-Made Carvin Amps.

We're Gonna Rescue This Old Girl, Part II

So when we last left off, we were talking about a 5-watt Natural Music Guild / Massie Amplifier called "The Vibe". Truth be told we've been working on another few projects (first was straightening the house, the other is a... another business idea and we'll leave it at that...). However, we do expect that now we should be able to update with increased regularity.

So as previously discussed, we've come to the conclusion that our "Natural Music Guild"-labeled amp is a 1959 Ray Massie creation. Here are some interesting things that we've found along the way...

1946 Fender Pro Schematic showing three inputs. Ray Massie's influence?
Additional Links: 

We're Gonna Rescue This Old Girl, Part I

We bring you the Natural Music Guild of Santa Ana / Massie Amplifiers "The Vibe" 5 watt amp.

Yes, there's been a hiatus in posting. We're pretty sure that for the most part, you don't care about the story why. Maybe we'll get to that in the coming days. It's a sad tale of a tragically flawed leader. Bye-bye KLBP.

So let's pick up at any old random spot... Actually this isn't a random spot, but it may seem that way to you... We've picked up a lot of tube amps in the past few months that we haven't shared yet. We picked up a few Marshalls. We picked up a VHT gone bad (and sold cheap!) that was going to start life as an 18-watter, but that we're going to turn into a 50-watt beast. And there are more still...

1959 5-Watt Natural Music Guild "The Vibe"
Additional Links: 

Pages